Pojavnost in možnosti zmanjševanja pregonitev v slovenskih rejah
1.1 Uvod
Kot pregonitev v analizah plodnosti obravnavamo le tiste pregonitve, ko se svinjo tudi ponovno pripusti. Pri pregonitvah, kjer se rejci odločijo za izločitev, se ne zapiše datum pregonitve. Rejci poročajo le podatke o izločitvah, ko svinji pripišejo datum izločitve in za vzrok izločitev izberejo „pregonitve“. Datum izločitve je lahko blizu ali precej zamaknjen od datuma ugotovljenega ponovnega bukanja. Na splošno smo zasledili, da se svinje zaradi pregonitev pogosteje izločajo kot nekoč, a o tem kasneje, ko bomo spoznali rezultate. Rezultate prikazujemo za reje, ki sodelujejo v kontroli prireje, vendar smo prepričani, da so dober odsev rezultatov v kmečkih rejah. Zagotovo pa obstajajo tudi reje, ki imajo še večje probleme kot manj uspešne reje v kontroli.
Uspešnost pripustov pomembno prispeva h gospodarnosti prireje pujskov. Merimo jo z deležem uspešnih pripustov (prasitev), številom rojenih pujskov v gnezdu in s prispevkom neproduktivnih dob od pripusta do pregonitve, ki vplivajo tudi na porabljene krmne dneve na gnezdo ali na vzrejenega pujska. Pri velikem deležu rej v kontroli ugotavljamo, da je uspešnost pripustov neugodna, in sicer je delež prasitev lahko znatno nižji kot 80 %, ob tem je pogosto manj tudi rojenih pujskov v gnezdu. V zadnjem času je standard za uspešno oplojevanje postavljen še višje tako pri velikosti gnezda kot pri deležu prasitev. Po pripustu naj bi prasilo kar 85 % svinj (2020), tako naj bi bilo po pripustu pregonjenih in izločenih skupaj največ 15 %. V rejah je veliko pregonitev, ki smo jih sprva pripisovali neuspešni osemenitvi in iskali napake pri odvzemu in pripravi merjaščevega semena. Da je vzrok pregonitve neustrezna kakovost pripravljenega semena pogosto malo verjetna, potrjujejo reje, ki z istimi serijami doz semena dosegajo odlične rezultate pri oplojevanju svinj (, 2023a). Po podrobnejši proučitvi pregonitev smo prišli do zaključka, da je veliko število pregonitev in razmeroma pozno odkrivanje pregonitev bolj vezano na več različnih problemov v posameznih rejah. Pri velikem deležu pregonitev (, 2000) iščemo vzroke najprej pri rejcu, in sicer pri splošni oskrbi svinj, v izvajanju biovarnosti in higieni pripustišč, pri pripravi svinj na pripust, izvedbi pripusta in preverjanja brejosti. Do napak morda prihaja tudi zaradi neplodnosti merjasca pri naravnem pripustu ali nestrokovnega pristopa pri transportu merjaščevega semena od osemenjevalnega središča do svinje pri osemenjevanju, shranjevanju v reji in postopkih s semenom pred samim pripustom. Ker je v posameznih rejah veliko zelo poznih pregonitev, je možno, da imajo v teh rejah zdravstvene probleme, ali pa abortusov ne opazijo ali ne zapišejo. Slabše delo na osemenjevalnih središčih se pokaže na slabi plodnosti svinj pri več rejcih hkrati.
Namen prispevka je predstaviti obseg in časovno razporeditev pregonitev na kmetijah. Za primerjavo smo vzeli večjo rejo, ki že dalj časa strožje ocenjuje pregonjene svinje in jih hitreje izloča. V reji se je delež pregonitev znižal. V nadaljevanju opozarjamo na možne napake in navajamo ukrepe, s katerimi lahko za reje poiščemo najverjetnejše vzroke in zmanjšamo pogostost pregonitev. Zelo pomembno pa je, da reje, kjer je veliko poznih pregonitev, znatno skrajšajo dobo od pripusta do pregonitve.
1.2 Pojavnost pregonitev na slovenskih kmetijah
V kontroliranih rejah smo v letu 2022 zabeležili 20,6 % pregonitev pri mladicah in 19,3 % pri starih svinjah (, 2023a). Skupne vrednosti kar za 2,5-krat presegajo priporočene standarde. Povprečna doba od pripusta do pregonitve znaša 44,0 dni pri mladicah in 52,6 dni pri starih svinjah (, 2023a). Pregonitve so na kmetijah na splošno odkrite za 10 do 14 dni prepozno.
Za primerjavo smo vzeli tudi rezultate ene večje reje - farme (, 2023b). Pri njih je v letu 2022 delež pregonitev znašal le 3,5 %, svinje pa so se pregonile v povprečju 35,5 dni po pripustu. Na farmi že vrsto let izločajo svinje zaradi večkratnih ali poznih pregonitev. Dokaj pogosto izločijo tudi pregonjene mladice. S to prakso iz črede izločajo svinje s plodnostnimi motnjami, kar se odraža tudi na uspešnosti pripustov.
Ciljne vrednosti sta postavila (1997) visoko, in sicer naj bi bilo pregonitev v čredi le 7 %, od tega naj bi 5 % pregonitev bilo rednih ob pričakovanem prvem estrusu po neuspešnem pripustu in le 2 % vseh ostalih. Kot odličen rezultat navajata, da naj bi delež prasitev znašal kar 89 %. Predlagata tudi, da se rezultati presojajo najmanj na letnem nivoju. Spodbujata računalniško podprte analize, a opozarjata, da ne morejo v celoti nadomestiti ročno vodene evidence. Ob ročnem zapisu rejec lahko navede opažanja, ki pri nastajanju računalniškega programa niso predvideli. Ob zapisovanju dobi oskrbnik prašičev dober vpogled v dogajanja in lahko hitreje prepozna napake.
Težave s pregonitvami je težje opaziti v majhnih rejah in pri kontinuirani prireji. Z večtedenskimi proizvodnimi ritmi se tudi pri svinjah oblikujejo večje skupine. Za primer vzemimo dve reji, z devetimi prasitvami v treh tednih. Pri kontinuirani prireji se vsak teden morda buka po ena svinja in rejec ima občutek, da je to bolj slučajno. Rejcu s tritedenskim proizvodnim ritmom pa se praktično hkrati pregonijo 3 od 9 svinj. V obeh primerih je delež pregonitev 33,3 %, tudi doba od pripusta do pregonitve je lahko primerljiva. Zagotovo pa bo rejec s proizvodnim ritmom prej prepoznal težavo s pregonitvami.
1.2.1 Primerjava pojavljanja pregonitev med rejami
Razlike v povprečni dobi od pripusta do pregonitve in deležu pregonitev v reji, ki so nakazani s črnimi pikami na sliki 1.1, so velike. Glede na cilje in kritične vrednosti smo obarvali posamezna področja na grafu. Glede na povprečno dobo od pripusta do pregonitve smo oblikovali tri navpične pasove, pri deležu pregonitev pa dva vodoravna pasova. Zeleni del v spodnjem levem kotu prikazuje idealne rezultate, temnejši rdeči predel v zgornjem desnem predelu grafa pa nakazuje kritične rezultate, s preostalimi niansami poskušamo reje spodbuditi, da razmišljajo, kje iskati vzroke pregonitev.
Le 7 rejcev (slika 1.1) ima za delež pregonitev ugoden rezultat, in sicer se je pri njih pregonilo manj kot 10 % pripuščenih svinj. Povprečne dobe od pripusta do pregonitve so pri njih manj problematične. Zaradi manjšega deleža oz. števila pregonitev so pregonitve posledica težav pri posameznih svinjah, ne toliko v kakovosti rejskega dela. Med pregonitvami je lahko visok delež nerednih. Pri 10 rejcih smo zabeležili delež pregonitev med 10 in 15 %, kar je že znak manj uspešne oploditve. Pregonitve se pri teh rejcih pojavijo razmeroma pozno, pri dobri polovici rej celo po 45. dnevu po pripustu.
Reje, pri katerih delež pregonitev presega 15 % (rdeča črta na sliki 1.1), imajo z uspešnostjo oploditve resne težave. Praktično vsako leto med njimi najdemo reje, kjer morajo rejci od 5 pripuščenih svinj ponovno pripustiti kar dve. Pri več kot polovici rej je povprečna doba od pripusta do pregonitve daljša od 45 dni. Ti rejci morajo sami ali s pomočjo svetovalca čim prej ugotoviti vzroke težav in jih odpraviti. Najkasneje, v povprečju kar 116 dni po pripustu, so bile odkrite pregonitve pri enem od starejših rejcev. Za nameček pa je pri tem rejcu visok tudi delež pregonitev - svinje so se pregonile po vsakem petem pripustu. Trdno smo prepričani, da je še kar nekaj rejcev, kjer so pogoste pozne pregonitve.
1.2.2 Primerjava deleža pregonitev po letih
Na sliki 1.2 prikazujemo delež pregonitev na kmetijah po letih ločeno za mladice in stare svinje. Po letih opažamo manjša nihanja, a na splošno lahko trdimo, da ostaja delež pregonitev visok, večinoma v zadnjih 10 letih presega 20 %. Pri dodatnih analizah smo zaznali, da se zmanjšuje delež pregonitev do 25. dne po pripustu in povečuje delež poznih pregonitev (nad 40 dni). Pozne pregonitve so predvsem posledica spregledanih pregonitev, smrtnosti celotnega gnezda in neopaženih abortusov. Več pregonitev je povezanih tudi s poslabševanjem zdravstvenega statusa, zato bi priporočali ukrepe za izboljšanje zdravstvenega stanja in povečane biovarnosti. Delež pregonitev, skupen za vse kmetije, bi morali vsaj razpoloviti, v nekaj rejah pa zmanjšati za tri četrtine.
V tej analizi smo deležu pregonitev dodali tudi izločitve zaradi pregonitev (rdeči pas za mladice, modri pas za stare svinje). Zgornji del obeh pasov predstavlja skupen delež pregonitev in je do 2 %, v nekaterih letih do 3 % višji od deleža pregonitev. Ker pri izločitvah nimamo podatka o datumu pregonitev, niso vključene v nadaljnje analize.
1.2.3 Primerjava uspešnosti pripustov glede na interim obdobje
Dolžina interim obdobja vpliva na velikost gnezda (, 1982) in tudi na uspešnost pripustov. Najboljše rezultate pričakujemo pri pripustih, ki so pri svinjah izvedeni pred 7. dnem po odstavitvi. V opazovanih rejah je bilo malo svinj pripuščenih do tretjega dne po odstavitvi, pripusti v tem obdobju pa so bili neuspešni, in sicer je prasilo manj kot polovica svinj. Največji delež prasitev so reje dosegle pri pripustih na 4., 5. in 6. dan po odstavitvi, ko je bilo opravljenih kar tri četrtine pripustov (, 2023a), prasilo pa je kar štiri petine pripuščenih svinj. Po 7. dnevu po odstavitvi se je število pripustov občutno zmanjšalo (, 2023a), zmanjšal se je delež prasitev celo pod 70 %. Večje število pripustov (okrog 5 %) je bilo opravljenih šele po 30. dnevu po odstavitvi, uspešnost oploditve pa je pri tem slaba (60 %). Rezultati v rejah v kontroli se skladajo s priporočili v literaturi (, 1997), da obstaja manj plodno obdobje med 7. in 14. dnem po odstavitvi, slabši pa so tudi rezultati pri podaljšanem interim obdobju. Ko je delež prasitev manjši, je najpogosteje povečan delež pregonitev. Tako je za reje pomembno, da poskrbijo za primerno kondicijo svinje ob koncu laktacije in jim stimulirajo estrus z merjascem prve štiri dni po odstavitvi. V rejah z manj kot 400 plemenskimi svinjami je predpogoj uvedba večtedenskega proizvodnega ritma in sinhronizacija odstavitev. Prisotnost merjasca je pomembna tudi pri prepoznavanju znakov bukanja in ob osemenjevanju.
Odstavljene svinje, pri katerih se estrus pojavi na 8. dan ali kasneje lahko dobri rejci pogosto izločijo. S tem posredno izvajajo selekcijo na dobro plodnost.
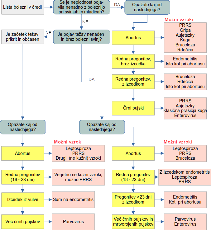
1.3 Struktura pregonitev
Pregonitve delimo glede na to, kdaj jih rejec ugotovi (slika 1.4, tabela 1.1). Delitev smo opravili tudi zato, ker se zmanjševanja pregonitev lotimo različno, on sicer so s časom ugotovitve pregonitve povezani tudi najverjetnejši vzroki in s tem povezanimi predlaganimi ukrepi. Največ pregonitev naj bi odkrili okrog 21. dne po pripustu (redne pregonitve) in med 24. in 38. dnem po pripustu (neredne pregonitve). Pregonitve pred pričakovanim prvim estrusom (do 17. dne) imenujemo zgodne pregonitve. Na kmetijah je precej zakasnelih rednih pregonitev ugotovljenih šele ob drugem (zakasnele redne pregonitve), tretjem in četrtem pričakovanem estrusu. Vse pregonitve po drugem pričakovanem estrusu uvrščamo sicer med pozne pregonitve.
Mejne vrednosti za dobo od pripusta do pregonitve se v literaturi razlikujejo za kakšen dan, kar ni presenetljivo. Postavljene razmejitve med posameznimi skupinami pregonitev naj bi bile povezane tudi z vzroki pregonitev in razlikami med metodami odkrivanja estrusa, potekom spolnih ciklusov, drugih bioloških in tehnoloških procesov. Priporočene standarde smo povzeli po (2020), kjer so prikazani kot delež posamezne skupine pregonitev od števila pripustov.
Tabela 1.1:
Struktura pregonitev na družinskih kmetijah in izbrani farmi v letu 2022 s priporočeni standardi (, 2020)
1.3.1 Redne pregonitve
Redne pregonitve so pregonitve, ko izvedba pripusta ni bila uspešna ali pa je prišlo do smrtnosti celega gnezda v prvih 10-ih dneh po pripustu (, 1997). Praviloma se svinje pregonijo na 21. dan po pripustu, oz. od 18. do 23. dne po pripustu. Ob normalnih pogojih naj bi redne in zakasnele redne pregonitve pri drugem pričakovanem estrusu po neuspešnem pripustu nastopile v manj kot 5 % pripustov (, 2020).
Na kmetijah (slika 1.5, tabela 1.1) je bilo med 18. in 23. dnem po pripustu zaznanih le 4,5 % pregonitev, kar predstavlja manj kot 5 % pripustov. Vseeno pa je delež rednih pregonitev (23,3 % oz. slaba četrtina) razmeroma visok, kar je še posebej pomembno v rejah, ker je pregonitev veliko. Za primerjavo smo ugotovili, da je bilo na farmi, ki smo jo vzeli za primerjavo, ob prvem pričakovanem terminu estrusa ugotovljenih kar 32,6 % vseh pregonitev. Ker pa to predstavlja le okrog 1 % pripustov, rezultat ni zaskrbljujoč. Pri rednih pregonitvah lahko rejcem svetujemo (, 2000), da preverijo postopke ob osemenitvi, pri naravnih pripustih pa je lahko vzrok tudi prekomerna uporaba merjasca ali slabša kakovost semena.
Med kmetijami (zeleni stolpci na sliki 1.6) so razlike v deležu rednih pregonitev velike. Pri nekaterih kmetijah jih praktično ni ali pa so ugotovljene le posamične pregonitve, pri dveh rejah pa predstavljajo vsaj polovico pregonitev oz. več kot 15 % pripustov. Dve tretjini rejcev ima redne pregonitve pri manj kot 5 % pripustov, ostala tretjina pa ima veliko pregonitev in med njimi kar velik delež rednih pregonitev. Na tem mestu pa bi opozorili še na dejstvo, da na slovenskih kmetijah pogosto opažamo pregonitve šele pri drugem ali celo višjem pričakovanem estrusu po neuspešnem pripustu. Za te reja zagotovo velja priporočilo, da preverijo postopke preverjanja brejosti in pregonitve ugotavljajo bolj dosledno.
1.3.2 Zakasnele (redne) pregonitve
Kot zakasnele (redne) pregonitve bomo poimenovali le pregonitve, ki se pojavijo okrog 42. dne (med 39. in 44. dnem) po pripustu (slika 1.5, tabela 1.1). Prav tako vključujemo mednje vse pregonitve, ki so se pojavile 3 dni pred in 2 dni po pričakovanem estrusu. Prav tako se okrog 63. in 84. dne po pripustu tudi ugotovi povečano število pregonitev, ki so bile pravzaprav spregledane že pri prvem ali drugem estrusu. Te pregonitve se običajno uvrščajo v skupino poznih pregonitev. Z bolj doslednim preverjanjem pregonitev in rednimi pregledi na brejost, bi lahko delež pregonitev pri tretjem ali četrtem estrusu precej zmanjšali (, 2016)).
Na kmetijah je v času, ko pričakujemo že drugi estrus po neuspešnem pripustu, odkritih 14,4 % pregonitev (tabela 1.1), ob pričakovanem tretjem estrusu pa še vedno 9,2 % vseh pregonitev in pri četrtem celo 3,6 % (slika 1.5). Ob drugem pričakovanem estrusu po neuspešnem pripustu smo zabeležili zakasnele pregonitve pri 3,3 % pripustov, pri naslednjih dveh skupaj pa skoraj še enkrat toliko. Zakasnelih pregonitev pri drugem ali višjem pričakovanem estrusu po neuspešnem pripustu je znatno preveč. V večji reji so okrog 42. dne po pripustu ugotovili 13,2 % zakasnelih pregonitev oz. so pregonitve ugotovili le pri 0,6 % pripustov. Okrog 63. dne po pripustu so ugotovili manj kot 3 % vseh pregonitev oz. le 0,1 % pripustov. Ker imajo na farmi majhen delež pregonitev in kratko povprečno dobo od pripusta do pregonitve, struktura pregonitev ni zaskrbljujoča. Na kmetijah, na katerih je delež pregonitev nad 15 %, lahko že manjši deleži zakasnelih rednih pregonitev povzročajo precejšnje dodatne stroške. Svinje, pregonjene kasneje (več kot 59 dni po pripustu), v večjih dobrih rejah izločajo. Zakasnele pregonitve ob pričakovanih terminih estrusa pomenijo največkrat samo to, da so bile predhodne pregonitve spregledane (, 2020). Rejci morajo preveriti, spremeniti ali celo uvesti prakso preverjanja brejosti in odkrivanja pregonitev.
Kot zakasnele redne pregonitve, prikazane z modrim stolpcem na sliki 1.6, so navedene le ob pričakovanem drugem estrusu po neuspešnem pripustu. Na več kmetijah predstavljajo zakasnele pregonitve le manjši delež pregonitev. Ko seštejemo redne in zakasnele redne pregonitve, pa ima le tretjina rejcev manj kot 5 % pregonitev med pripusti, a polovica njih ima večji delež pregonitev na drugih intervalih. Tako lahko povzamemo, da sta delež in struktura pregonitev sprejemljiva le pri petini rej.
1.3.3 Zgodnje pregonitve
Med zgodnje pregonitve uvrščamo pregonitve, ki so se pojavile pred 17. dnem po pripustu, torej pred običajnim terminom za pregonitev pri neuspešnih oploditvah. Največkrat so posledica zakasnelega pripusta ali napačne ocene v času pripusta, če je svinja v estrusu. V urejenih rejah naj bi se v tem obdobju pregonile le posamezne svinje in to zelo redko.
Na kmetijah imamo zavedenih kar 4,4 % vseh pregonitev do 17. dne po pripustu (slika 1.5, tabela 1.1) oz. pri 0,8 % pripustih. Večina zgodnjih pregonitev je bilo opaženih med 10. in 17. dnem po pripustu. Zgodnjih pregonitev v večji reji nismo zasledili (slika 1.5). Med kmetijami je pojav zgodnjih pregonitev zelo različen (slika 1.6), in sicer dve tretjini kmetij praktično nima zgodnjih pregonitev oz. jih ima zelo malo, pri ostalih pa je delež visok. Na eni od kmetij pa imajo zgodnje pregonitve pri kar 7,1 % pripustih.
Zgodnja pregonitev lahko posledica nepoznavanja znakov bukanja, odkrivanja bukanja brez pomoči merjasca, lahko pa tudi motenj pri izražanju znakov bukanja npr. zaradi toksinov v krmi. Ob povečani obremenitvi, npr. ob konicah na polju, izostanku pomočnika, se rejec zavestno ali podzavestno odloči, da bo malo pohitel še pri odkrivanju bukanja in delo opravi bolj površno. Rejcem bi znatno olajšal stimulacijo spolne zrelosti ter estrusa, iskanje bukajočih in pregonjenih svinj merjasec in tako bi rejec lažje določal optimalni časa pripusta. Brez prisotnosti merjasca sproži privolitveni refleks le okrog polovica bukajočih se svinj, ob prisotnosti merjasca pa več kot 80 %. Prav tako pa bi s prisotnostjo merjasca izboljšali uspeh pri osemenitvah. S stimulacijo estrusa pri odstavljenih svinjah bi rejci tudi dosegli, da se večina svinj buka na peti dan po odstavitvi. Pri pripustih na peti in šesti dan po odstavitvi je večja uspešnost oplojevanja in tudi gnezda so večja.
1.3.4 Neredne pregonitve
Kot neredne označujemo pregonitve, ki nastopijo od 24. do 38. dne. Pri nerednih pregonitvah je bila oploditev sicer uspešna, a je prišlo do zgodnje embrionalne smrtnosti ali do neuspešne ugnezditve zarodkov. V tem obdobju lahko pričakujemo pregonitev pri do 3 % pripustov (, 2020).
V tem obdobju je na kmetijah zaznanih 17,0 % pregonitev kot nerednih (slika 1.5, tabela 1.1), kar pomeni, da smo zabeležili neredne pregonitve pri okrog 3,3 % pripustih. V večji reji je bilo 18,1 % pregonitev nerednih, a je to predstavljalo le 0,6 % pripustov. Ker je v večji reji pregonitev malo, je rezultat zelo dober. Čeprav je v večji reji delež nerednih pregonitev med vsemi pregonitvami visok, a je pravzaprav nepomemben, dokler je pregonitev malo. Na dobri polovici kmetij (54,5 % rej v kontroli prireje) znaša delež nerednih pregonitev manj kot 3 % (rdeči stolpec na sliki 1.6), a polovica med njimi ima v opazovanem obdobju veliko pregonitev.
Neredne pregonitve so se povečale v rejah, kjer je prišlo do izbruha PRRS. Če so reje eliminirale PRRS iz črede, se je uspešnost pripustov izboljšala, manj je bilo tudi pregonitev. Nerednih pregonitev je tudi več pri več manjših čredah, kjer je manj ljudi in isti ljudje opravljajo delo v hlevu in na kmetiji, morda pa so ljudje celo v službi. Pomanjkanje delovne sile ali hitenje, zlasti ob delovnih konicah, je verjetno kar pogost vzrok za pojav pregonitev. V posameznih rejah opažamo tudi nekaj težav pri vzdrževanju higiene in kakovosti zraka. Rejci bi si lahko olajšali probleme z uvedbo proizvodnega ritma, da bi lahko uvedli temeljito čiščenje in razkuževanje po vsaki izselitvi pripustišča oz. čakališča. Z nekaj več dodeljenih neoviranih površin po kotcih in strukturiranju kotcev pa bi si olajšali tudi vzdrževanje vsakodnevne.
1.3.5 Pozne pregonitve
Kot pozne pregonitve bomo obravnavali vse pregonitve po 45. dnevu po pripustu. V običajnih razmerah naj bi se na 45 dan ali več po pripustu pregonilo manj kot 1 % svinj (, 2020).
Na kmetijah je poznih pregonitev bilo kar 41,1 % (tabela 1.1), v večji reji pa 23,0 %. Na kmetijah smo pri zakasnelih rednih pregonitvah že izpostavili in ločeno predstavili tiste pozne pregonitve, pri katerih sodimo, da so pravzaprav spregledane redne pregonitve. V začetnem obdobju (med 45. in 59. dnem) verjetno prevladujejo spregledane neredne pregonitve. V večji reji je v tem obdobju opaženih 21,1 % vseh pregonitev, na kmetijah pa le 10,8 %. Na kmetijah je slaba tretjina vseh pregonitev šele po 59. dnevu po pripustu, ki se ne pojavljajo ob pričakovanih terminih pregonitev po neuspešnem pripustu, so verjetno posledica prenatalne smrtnosti zarodkov ali abortusov, ki so lahko posledica okužb, hrupa, agresije itd. Vsekakor pa je zaskrbljujoči podatek, da je kar 8,9 % pregonitev na kmetijah ugotovljenih šele pri več kot 100 dni po pripustu (slika 1.5), v večji reji pa le 2,9 %. V večji reji so pregonitve po 63. dnevu po pripustu le izjeme, če se svinje tako pozno po pripustu bukajo, jih raje izločijo.
Delež poznih pregonitev po kmetijah je prikazan na sliki 1.6 z roza stolpci. Pri rejcih z nizkim deležem pregonitev so tudi pozne pregonitve redke. Vendar pa lahko trdimo, da so pozne pregonitve pri večini rejcev problem, saj predstavljajo vsaj polovico vseh pregonitev. Pri dveh rejcih z visokim deležem pregonitev so praktično vse ugotovljene pregonitve pozne.
1.4 Ukrepi za zmanjšanje rednih pregonitev
Ukrepe za zmanjšanje rednih pregonitev lahko istovetimo z ukrepi, s katerimi izboljšamo uspešnost oploditev. Pri iskanju vzrokov za neuspeh si lahko pomagamo s kontrolnimi listami. Tako lahko dosledno preverjamo vse možne vzroke in med njimi določimo tiste, ki jih lahko najhitreje izboljšamo. Na vrhu kontrolnih list naj bi umestili tiste vzroke, ki jih oskrbovalec najpogosteje zagreši. Tako se lahko liste nekoliko razlikujejo med skupinami rejcev. Razdelimo jih na vzroke, ki so vezani na svinjo, merjasca, rejca ali okolje, lahko pa jih razvrstimo tudi po posameznih rejskih opravilih. Kadar so problemi z neuspešnimi pripusti veliki, se priporoča, da rejska opravila preveri rejec v sodelovanju s specialistom za rejo prašičev in izbranim veterinarjem. V človeški naravi je, da svojih napak ne prepozna.
Kadar je v reji velik delež pregonitev, je potrebno iskati krivdo prav v oskrbi svinj in ne pri svinjah. Vzroke je potrebno iskati v pripravi mladic in odstavljenih svinj na pripust, kondiciji in konstituciji svinj, odkrivanju bukanja, določanju optimalnega časa pripusta in sami izvedbi naravnega pripusta oz. osemenitve.
Splošni možni vzroki za neuspešno oploditev
- Neustrezna izbira genotipa svinje
- Slabo izvedena rejska opravila
- Pomanjkljivo krmljenje svinj skozi reprodukcijski ciklus, toksini v krmi
- Neustrezna mikroklima v posameznih (visoka temperature, visoka vlaga, prepih, prekratka in preslaba osvetlitev ...) oddelkih, neustrezna osvetlitev in kakovost zraka
- Kratka laktacija (<20 dni)
- Pomanjkanje stimulacije estrusa pri odstavljenih svinjah z merjascem
- Površno odkrivanje estrusa ali slabo poznavanje znakov bukanja
- Pomanjkljivo določanje optimalnega časa pripusta, prezgodnja ali prepozna osemenitev
- Slaba kakovost semena, neprimeren transport in skladiščenje
- Slaba izvedba osemenitve, osemenitev brez prisotnosti merjasca, iztok semenske tekočine iz vulve po osemenitvi
- Zgodnja embrionalna smrtnost ali (ne)opaženi abortus
- Nedosledno preverjanje brejosti
Med slovenskimi rejci prepoznamo tudi take, ki so v svojih rejah dosegali izvrstne rezultate, a so jih leta in zdravje pustila na cedilu. Tako so njihovi trenutni slabši rezultati splet okoliščin in želimo jim, da bi dobili pomoč in bi se jim povrnilo zdravje.
Genotip svinje
izbira rejec ob prvi naselitvi in vsakokratni obnovi plemenske črede. Izbira je pomembna tudi zaradi vpliva na uspešnost oploditve in pojav plodnostnih motenj. Za prirejo pujskov za pitanje naj bi dosledno uporabljali hibridne svinje, ki so produkt križanja dveh maternalnih pasem. Svinje dvopasemskih hibridov (npr. hibrida 12 ali 21) so bolj vitalne, zato imajo manj plodnostnih motenj. Pri odbiri med pitanci so mladice potomke hibridnih svinj in merjascev terminalnih pasem. Svinje tri- ali štiripasemskih hibridov imajo slabšo plodnost, med drugim tudi manj uspešno oploditev in večjo neizenačenost pujskov v gnezdih. Pri odbiri ali nakupu plemenskim mladic se vedno odloča za maternalni hibrid razen v rejah, kjer se načrtno vzreja plemenski podmladek.
Izvajanje rejskih opravil
lahko poistovetimo tudi z oskrbo plemenskih svinj. V manjših rejah lahko pogosto opazimo, da so rejska dela slabo izvedena. Rejec mora vzdrževati vsakodnevno higieno oddelkov in po izselitvi prašičev iz kotcev mora kotce temeljito očistiti in razkužiti. Poskrbi, da je med izselitvijo in naselitvijo sanitarni premor. Hlev naj bi bil razdeljen na (pod)oddelke, ki se naseljujejo po principu “hkrati noter - hkrati ven”, še bolje pa je reja posameznih kategorij prašičev na različnih lokacijah. V reji naj bi uvedli tudi druge ukrepe biovarnosti. Tudi kasneje bomo večkrat omenjali vlogo merjascev pri pripravi svinj na pripust in sami izvedbi. Priprava svinj na pripust vključuje več rejskih opravil praktično skozi celotno predhodno brejost, laktacijo in čas po zadnji odstavitvi. Kmetje pogosto ne izvajajo pregleda svinj pred odstavitvijo in nimajo postavljenih jasnih kriterijev izločevanja plemenskih svinj pred pripustom, da se izloči svinje, ki kažejo znake staranja, so slabo plodne, so slabe matere, agresivne itd. Za spremljanje plodnosti sta nujna še dva ukrepa, in sicer označevanje, sprotno vodenje rejske dokumentacije in obdelava podatkov. Delo se ne zaključi z obdelavo, rezultate mora rejec uporabiti pri vodenju prireje, da ohrani odličen dosežen nivo, ali pa se mu s popravki približuje. Oskrbovalci lahko dobro opravijo fizična dela, manj pa so pozorni pri opazovanju prašičev.
Krmljenje plemenskih svinj
je nujno prilagoditi potrebam svinj v posameznih fazah reprodukcijskega ciklusa. Pri tem je potrebno izbrati ustrezne recepture za krmnih mešanic, odmerjanju števila obrokov in dnevne količine krme. Najprej izpostavimo le srednjo tretjino brejosti, ko naj bi s krmo pokrivali le vzdrževalne potrebe svinje. Kmetom se svinje smilijo in namesto slame jim povečajo obrok, kar je slabo. Po drugi strani pa ne poskrbijo za ustrezno kakovost krme v času laktacije, ne povečajo število obrokov in uredijo klimo v prasilišču, da bi svinje lahko zaužile potrebno količino krme. Tako v času brejosti krmijo preveč, v času laktacije pa premalo. Pri poenostavljenjem mešanju krme morda ne delajo ustreznega števila krmnih mešanic, morda vanje vključijo premalo dražjih beljakovinskih komponent, mineralov in vitaminov, morda so v krmi toksini.
Uhlevitev svinj
v pripustišču je lahko individualna na stojiščih ali skupinska, najprimernejša pa je skupinska uhlevitev svinj v pripustiščih, kjer so nameščena stojišča, ki omogočajo zapiranje svinj. Svinje se zapre na stojišča za nekaj (npr. 3) dni pred pripustom in za 2 dni po pripustu. Nekatere reje v tujini zaprejo svinje le ob pripustu za 2 uri. Tak način uhlevitve omogoča oblikovanje skupine svinj, lažjo stimulacijo estrusa z merjascem, zmanjševanje stresa ob pripustu, lažje delo in odlično dobrobit svinje. Oblikovanje skupin svinj takoj po ima sicer veliko prednosti, a težave so lahko, če je kotec prenaseljen. Priporočljive površine znatno presežejo zakonsko predpisane minimalne površine, določene v EU in slovenski zakonodaji za breje svinje, da imajo napadene svinje možnost, da se napadalki umaknejo. V premajhnih kotcih je več agresije in s tem stresa, ki slabo vpliva na uspešnost pripustov. Svinje v pripustišču morajo imeti dostop do neomejenih količin naravnega materiala za zaposlitev.
Vloga merjasca
je pri uspešnosti oplojevanja in s tem pri pogostnosti in odkrivanju pregonitvah večplastna. Zelo malo rej v Sloveniji dosledno izvaja stimulacijo spolne zrelosti pri mladicah in stimulacijo estrusa pri odstavljenih svinjah z merjascem. Nekaj več se jih poslužuje pomoči merjasca pri odkrivanju bukanja, zelo redko pa pri stimulaciji sprožanja privolitvenega refleksa ob osemenjevanju. Prisotnost merjasca tudi ob iskanju pregonitev pomaga, da svinje bolje izrazijo znake bukanja. Vsekakor pa vpliva na uspešnost pripustov tudi kakovost semena.
Možni vzroki za neuspešno oploditev pri svinji
- Neuspešna priprava mladic na pripust
- Slaba ješčnost v času laktacije
- Prevelika izguba mase v času laktacije in neustrezna kondicija (presuhe) odstavljenih svinj
- Povečan stres svinj po odstavitvi, zlasti pri skupinski uhlevitvi
- Krajšanje dolžine osvetlitve
- Povečana pogostost cist pri starejših svinjah
- Bolezni in vročinska stanja svinje oz. merjasca
- Manj kot 4 oplojena jajčeca
- Zgodnja embrionalna smrtnost ali abortus
- Interim obdobje med 7 in 14 dni
Ukrepi za zmanjšanje deleža rednih pregonitev
- Pripušča se le svinje maternalnih pasem in hibridov. Nikoli se ne odbira svinj med pitanci, kjer je oče terminalne pasme ali hibrida. Pri svinjah terminalnih pasem ali hibridov in njihovih potomkah je plodnost slabša.
- Plemenske mladice se odbira od svinj z dobro plodnostjo. Pri odbiri mladic in presoji kakovosti svinj upoštevamo plemenske in fenotipske vrednosti za lastnosti plodnosti.
- Laktacija naj bo daljša kot 21 dni, da je zaključena involucija maternice, a tudi ne predolga (nad 35 dni), da bi se poslabšala kondicija svinje.
- Stres svinj ob odstavitvi, do in po pripustu naj bo čim manjši. Tudi v skupinski uhlevitvi naj bi bile svinje zaprte na stojiščih vsaj ob pripustu in nekaj ur po njem, nekateri pa zaprejo svinje 2 dni pred pripustom in nato ostanejo zaprte 3 dni po pripustu.
- Estrus naj bi ugotavljali vsaj dvakrat na dan, da se lažje določi optimalni čas pripusta. Svinjo se oplodi dvakrat v estrusu ali celo trikrat, če se buka dlje časa.
- Preveri se postopke ravnanja z merjaščevim semenom in postopek osemenjevanja.
- Ob vsaki oploditi se preveri, da semenska tekočina po oploditvi ne izteka iz vulve in je aplikacija semena uspešna. Neuspešne aplikacije semena se zavede v dokumentaciji.
- Preverja se pregonitve po zaporednih prasitvah in izločamo starejše svinje s pogostimi pregonitvami.
- Občasno se preverja postavljene kriterije za izločitev pri pregonjenih svinjah in število razpoložljivih mladic za pripust. Če je možno, se kriterije za izločitev poostri.
- Izloča se svinje s pogostimi ali poznimi pregonitvami. Če le lahko, se izločijo svinje, ki se bukajo 8. dan po pripustu ali kasneje.
- Če so odstavljene svinje uhlevljene v skupini, dodelimo najmanj 2,7 površine na svinjo. V areni za oblikovanje skupin priporočajo celo 7 neovirane talne površine na svinjo.
- Optimiziranje pogojev v pripustišču, kar se tiče temperature, vlage, prepiha in higiena.
- Čeprav je tudi v pripustišču zakonsko predpisana minimalna vsaj 40 lx vsaj 8 ur na dan, pa za osvetlitev v pripustiščih priporočajo vsaj 100 lx in vse do 300 lx 14 ur dnevno.
Za velikost gnezda in uspešnejšo oploditev, posledično pa na manjši delež pregonitev, vpliva dobra priprava svinje na pripust in z dobro izvedbo pripusta ali osemenitve. Pri naravnem pripustu je pomembno, da se merjasca ne preobremenjuje. Na dan se ga pripušča redno, a največ enkrat na dan, pri isti svinji pa se ga lahko uporabi tudi ob drugem skoku. Pri osemenjevanju računamo, da je seme pripravljeno v skladu z zakonodajo, a kakovost semena se ohrani le skrbnim ravnanjem z merjaščevim semenom ob prevzemu, na transportu in skladiščenju v reji (ves čas na 17 °C!). Uporabiti ga je potrebno v času, ki je odvisen od uporabljenega razredčevalca.
Krmljenje za izboljšanje uspešnosti oploditev
- S primernim krmljenjem brejih in doječih svinj lahko rejec poskrbi, da je svinja ob odstavitvi in s tem tudi ob pripustu v primerni kondiciji. Pri suhih svinjah prihaja do zakasnitve estrusa. Kondicija svinje ob prasitvi naj bi bila med 4,0 in 4,5, ob odstavitvi pa vsaj med 2,5 in 3,0. Svinje, ki se jim je v času laktacije poslabšala kondicija za 2 točki, se bodo pregonile z večjo verjetnostjo.
- V času laktacije se krmi mešanica za doječe svinje. Zauživanje krme od 3 do 14 dne laktacije se naj maksimira.
- Preprečimo prevelike izgube telesne mase oz. kondicije svinje v laktaciji, da se bodo bukale vsaj do 7. dne po pripustu. Po potrebi se prestavi pujske, da se izenači velikost gnezda po svinji, in zgodaj začnemo z dokrmljevanjem pujskov.
- V času laktacije moramo storiti vse, da bo svinja zaužila potrebne količine krme. Temperatura v prasilišču mora biti nizka (med 15 in 20 °C), krmo razdelimo na vsaj 5 obrokov enakomerno porazdeljenih preko dneva. Potrebno je redno čiščenje korit, da se v kotih ne nabirajo navlaženi ostanki krme, ki bi lahko splesneli.
- Dan pred odstavitvijo svinje krmimo samo dopoldan, na dan odstavitve ne dobijo nič krme, prvi dan po odstavitvi dobijo 1,5 kg krme, da lažje presušijo. V tem obdobju mora biti svinjam na razpolago voluminozne krme po volji.
- Drugi in tretji dan po odstavitvi se krmi svinje po volji s krmo za doječe svinje, ki se ji lahko primeša tudi krmo za tekače, četrti in peti dan se svinjam zmanjša ješčnost in količino prilagodimo ješčnosti.
- Prva dva dneva po pripustu krmimo največ 2 kg krme na dan.
- Po pripustu se svinje krmi skladno s kondicijo.
1.4.1 Vzreja in odbira mladic za razmnoževanje
Izbor genotipa svinj je izhodišče za uspešnost plodnosti, in sicer tako za velikost gnezda kot poteka reprodukcijskih ciklusov. Pri velikosti gnezda smo pozorni na število rojenih pujskov, rojstne mase, rasti in preživetje oz. izgube pujskov. Na število gnezd na svinjo letno pa vpliva starost ob prvem pripustu, pogostnost izostanka bukanja, neuspešnost oploditve, neuspešnost ugotavljanja pregonitev in izločanje svinj. Pri teh opravilih je vloga rejca pravzaprav najbolj pomembna, vsekakor pa več težav pričakujemo pri svinjah, ki ne sodijo med maternalne pasme in hibride. Pomembno pa je tudi, da pri svinjah, ki so namenjene vzreji plemenskega podmladka ne odbiramo mladic ali merjascev, če imajo svinje slabo plodnost. Tako je izločanje mladic s pozno spolno zrelostjo, svinj z izostanki bukanja, z zakasnelimi bukanji, s tihim bukanjem, pogostimi ali poznimi pregonitvami pravzaprav selekcija na rednost reprodukcije.
Za gospodarno prirejo pujskov se izvaja tri- ali štiripasemsko nekontinuirano križanje svinj maternalnih hibridov z merjasci terminalnih pasem ali hibridov. Dvopasemsko nekontinuirano križanje med svinjami maternalne pasme in merjasci terminalne pasme (npr. 22 × 44) je manj donosno, saj ne izkorišča heterozisa za lastnosti plodnosti pri maternalnih hibridih. V majhnih populacijah je pomembna specializacija rej za vzrejo plemenskega podmladka in v teh rejah se uporabljajo svinje in merjasce maternalnih pasem, posamezne reje pa bodo vzdrževale tudi terminalne pasme. Pri svinjah terminalnih pasem oz. hibridov je pričakovati slabšo plodnost, svinje so slabše matere, so manj vitalne, zato se jih tudi prej izloči, zato je osnovni namen le vzreja mladih plemenskih merjascev.
Torej za prirejo pujskov za pitanje izberemo svinje maternalnih hibridov, ker so bolj plodne, gnezda so bolj izenačena, imajo dobre maternalne lastnosti in so bolj dolgožive kor svinje maternalnih pasem. V kombinaciji z merjasci terminalnih pasem dobimo tudi bolj vitalne, dobro rastne pitance z odlično mesnatostjo. Odlično mesnatost in kakovost mesa zagotovimo z izborom merjascev in oskrbo, prilagojeni potrebam prašičev. Da pa to rejec lahko zagotovi, naj bi pital prašiče samo enega genotipa. Izbor terminalnih pasem in hibridov je v Sloveniji pester, lahko bi rekli kar preveč pester, zato so na trgu neizenačeni pitanci, kar je za mesno-predelovalno industrijo lahko moteč faktor.
Svinje - potomke iz nenačrtnih parjenj - imajo slabšo gospodarnost prireje pujskov (produktivnost) in neizenačen podmladek. Med nenačrtna križanja bi pri vzreji plemenskih mladic lahko šteli vsa preostala možna parjenja in odbira mladic med pitanci tri- ali štiripasemskega križanja. Velik delež terminalnih pasem v genotipu plemenskih svinj povzroča večje motnje plodnosti, slabe maternalne lastnosti in slabše preživetje potomcev. Pri kontinuiranih križanjih maternalnih pasem dobimo manjši heterozis, torej nekoliko slabšo plodnost, hitro pa lahko z nekaj nepazljivosti pride do parjenja v sorodu in s tem povezane depresije zaradi inbridinga.
Odbira plemenskih mladic
- Za vzrejo mladic se pripušča le svinje in merjasce maternalnih genotipov. Nikoli se ne odbira mladic med pitanci, kjer je oče terminalne pasme ali hibrida, ali med potomkami nenačrtnih parjenj.
- Plemenske mladice se odbira od mater, ki imajo zabeleženo dobro plodnost.
- Mladice, namenjene za pleme, se označi z ušesno številko, vzreja v obogatenem okolju, ločeno od pitancev in preizkusi.
- Pri odbiri mladic in presoji kakovosti svinj upoštevamo plemenske vrednosti za lastnosti plodnosti in oceno zunanjosti.
Iz selekcijske piramide je izvzeta edina slovenska avtohtona pasma - krškopoljski prašič, ki jo razmnožujemo le znotraj pasme. Pasma je še v rekonstrukciji, saj nismo še uspeli povsem obnoviti pasemsko značilnih zunanjih znakov pasme, obnova pa vključuje še obnovitev prireje. Parjenja znotraj pasme se priporoča tudi pri bolj eksotičnih pasmah, npr. mangulici, ali pasmah za vzrejo družnih živali (npr. vietnamski prašič, goetingenski miniaturni prašič.
1.4.2 Priprava mladic na pripust
Priprava mladic na pripust poteka v času vzreje, ob odbiri in v času od odbire do pripusta. Lahko bi rekli, da se vzreja plemenskih mladic začne že ob izbiri staršev. Oba starša plemenskim mladicam morata biti maternalne pasme, da pri hibridnih mladicah lahko pričakujemo heterozis, se izbere biti različni pasmi. V Sloveniji izbiramo med pasmama slovenski landras in slovenski veliki beli prašič, da vzredimo mladice hibrida 12 ali 21. Tudi v tujini je najbolj pogosta izbira pasem v tipu landras ali large white. V prvem tednu po rojstvu mladice, primerne za pleme, individualno označimo z ušesno številko. Po odstavitvi pujskov je dobro, če so Potencialne mladice naj bi bile ločene od drugih sovrstnikov že po odstavitvi, zagotovo pa v času preizkusa ali vzreje od 30 kg dalje.
Priprava mladic na pripust
- Pri vzreji mladic skrbimo, da se mladice navadijo na človeka, izgubijo pred njim strah in pridobijo pozitivne izkušnje. Tako bo lažje izvesti pripust in pomoč ob prasitvi.
- Če rejec mladice kupi, jih najprej namesti v karanteno, da se prepriča o zdravstvenem stanju in mladice aklimatizira - izpostavi hlevski mikrobioti, da se vzpostavi imunski sistem. Odsvetuje se nakup brejih mladic.
- Mladice za pripust naj bodo uhlevljene v kotcih (slika 1.7) za manjše skupine do 8 mladic, mladici pa naj bi namenili 2 neovirane talne površine, raje še malo več (3 ). Tako imajo več možnosti za umik.
- Kadar imajo mladice dostop na izpust, izpust zasenčimo tako, da preprečimo opekline in neposredno močno sončno osvetlitev.
- Pri mladicah se začne stimulirati spolno zrelost z merjascem po odbiri pri 100 kg, kar je nekje pri starosti 160 dni, pri sodobnejših genotipih pa priporočajo stimulacijo spolne zrelosti od 180 dni dalje.
- Krma za mladice v preizkusu je praviloma revnejša na energiji in beljakovinah kot za pitance sovrstnike, a ima večjo vsebnost vlaknine, mineralov in vitaminov. Mladicam krmo omejujemo tako, da znaša življenjski dnevni prirast med 600 in 700 g/dan. Za vse mladice moramo zagotoviti hkraten dostop do krme ali uporabimo avtomatsko krmilno napravo.
- Dva ali tri tedne pred pripustom se mladice krmi po volji, da se poveča število in izboljša kakovost ovuliranih jajčec.
- Mladice že ob prvem bukanju označujemo tako, da oblikujemo skupine glede na proizvodni ritem. Tiste, ki se bodo istočasno bukale, jih bomo lahko vključili v posamezno skupino.
- Mladice pripustimo pri drugem ali tretjem estrusu, pri masi nad 130 kg (približno pri polovici odrasle velikosti), stare med 210 in 240 dni in ob primerni zamaščenosti - debelini hrbtne slanine med 15 in 18 mm. Starost mladic lahko rejci prilagajajo svojim rezultatom (slika 1.8), a razpon v starosti mladic ob pripustu naj bi bil največ 42 dni.

Na sliki 1.8 prikazujemo kumulativno porazdelitev starosti mladic ob prvem pripustu za kmečke reje v kontroli prireje, tri večje reje (farme) in mladic krškopoljskega prašiča. Na sliki lahko razberemo, kolikšen je delež mladic do vključno izbrane starosti od vseh pripuščenih mladic. Tako reji 2 in 8 do starosti 200 dni nimata pripuščenih mladic, v reji 3 je delež majhen, na kmetijah s sodobnimi genotipi pa je delež pripuščenih mladic blizu 10 %, saj zlasti nekateri rejci pripuščajo razmeroma mlade mladice. Pri avtohtoni pasmi krškopoljski prašič je starost ob prvem pripustu zelo različna: posamezne mladice so pripuščene tudi že mlajše od 180 dni, do starosti enega leta pa je pripuščenih manj kot tri četrtne mladic, kar pomeni, da je četrtina mladic pripuščenih šele, ko bi pričakovali prasitev ali celo kasneje. Poudariti velja, da imata reji 2 in 8 v 42 dneh pripuščene praktično vse mladice, pripuščati pa jih začnejo, ko so stare okrog 230 dni. To pa hkrati pomeni, da so mladice bolj izenačene po masi in imajo podobne potrebe.
1.4.3 Priprava starih svinj na pripust
Priprava odstavljenih svinj na pripust se pravzaprav začne že z oskrbo svinj v predhodnem reprodukcijskem ciklusu, še zlasti pa celotno obdobje zadnje brejosti, laktacije in interim obdobje. S programom krmljenja, prilagojeno sestavo obrokov in primerno mikroklimo se poskrbi, da je odstavljena svinja v primerni kondiciji. Z izbiro dolžine laktacije se lahko omogočamo, da je zaključena involucija maternice in je tako pripravljena sprejeti razvijajoče se embrije. Če je svinja v primerni kondiciji ob koncu laktacije, jo v času interim obdobja krmimo tako, da uspešno presuši in je ovuliranih veliko kakovostnih jajčec.
Med zelo pomembna rejska opravila vključujemo stimulacijo estrusa odstavljenih svinj z merjascem. S stimulacijo pričnemo že na dan odstavitve. Na hodnik vsak dan do pojava proestrusa privedemo merjasca za približno 2 uri in ga nato odstranimo. Merjasca omejimo s pregradami na hodniku tako, da je samo pred skupino, ki naj bi jo stimuliral. Če so svinje na individualnih stojiščih, naj bodo uhlevljene skupaj in obrnjene z glavo proti hodniku, na katerem se sprehaja merjasec. Dobro je, če se merjasec lahko obrača. Svinje naj bi merjasca videle, slišale in vohale. Pri pripustih v rejah, kjer poreklo potomcev ni pomembno, lahko merjasca spustimo tudi v skupino in je na tak način zagotovljen tudi taktilni dražljaj. Vse svinje v tem primeru tudi osemenimo.
Stimulacija estrusa pri odstavljenih svinjah sinhronizira bukanja, in sicer se na 5. dan buka praviloma nad 80 % svinj. Hkrati se skrajša estrus, znaki bukanja so bolj izraziti, zato je oploditev uspešnejša, večja pa so tudi gnezda. Lažje je določiti optimalni čas pripusta, bolj dorečeni so kriteriji za izločanje svinj, prav tako pa je enostavneje oskrbovati skupine svinj s podobnimi potrebami. Ker so svinje enako breje, je lažje oblikovati skupine.
Priprava odstavljenih svinj na pripust
- Dolžina predhodne laktacije naj bi bila daljša od 21 dni, ker je involucija maternice uspešnejša pri doječih kot odstavljenih svinjah. Predolge laktacije lahko povzročijo (npr. ekološke reje, mačehe), da svinje preveč shujšajo.
- S premišljenim prestavljanjem pujskov enakomerno obremenimo svinje glede na mlečnost in kondicijo.
- Teden dni pred predvideno odstavitvijo lahko odstavimo po dva največja pujska, da zmanjšamo hujšanje svinje. Pri tem pazimo, da ne zmanjšamo števila pujskov preveč. Razbremenitev svinje lahko privede do bukanja v času laktacije.
- S pregledom svinj en dan pred odstavitvijo, ki vključuje presojo velikosti gnezda, izgub, kakovosti pujskov, funkcionalnih lastnosti zunanjosti in produktivnosti svinje, se lahko prepoznajo in izločijo svinje s slabo produktivnostjo, ponavljajočimi plodnostnimi motnjami, slabim vimenom in konstitucijo. Izločitve po odstavitvi po smiselno izbranih kriterijih lahko pripomore k uspešnejšemu pripustu.
- Po odstavitvi uhlevimo svinje skupaj, lahko na zaporedna individualna stojišča ali, še bolje, v skupine.
- Sinhronizacija odstavitev omogoča, da svinje stimuliramo z merjascem, s programom krmljenja omogočimo uspešno presušitev in povečamo število jajčec.
- Krmi v času od odstavitve do pripusta dodamo 250 g glukoze, kar poveča krvni sladkor in stimulira hormonalno aktivnost, ki sproži estrus. Ukrep je učinkovit zlasti pri shujšanih svinjah.
- Stimulacija estrusa pri svinjah od odstavitve do pripusta z merjascem vpliva na pojav bukanja na 5. dan, krajši estrus in izrazitejše znake bukanja. Pripusti na 5. in 6. dan so uspešnejši: običajno prasi več kot 80 %, tudi število rojenih pujskov je znatno večje.
- Pripusti med 7. in 14. dnem po odstavitvi so manj uspešni. Ob njih se postavi vprašanje, če ga sploh izvedemo.
- Med odstavitvijo in pripustom svinje je najugodnejši čas, da rejec po potrebi opravi korekcijo parkljev (slika 1.9). Z nego parkljev lahko podaljšamo življenjsko doba svinje.
1.4.4 Odkrivanje bukanja
Odkrivanje bukanja (slika 1.10) je opravilo, ki ga je potrebno skrbno opraviti. Bukanje se ugotavlja ob pričakovanih terminih in tudi vmes. Pri hiperprolifičnih ali razbremenjenih svinjah se lahko bukanje pojavi tudi v pozni laktaciji.
Uspešnost odkrivanja bukanja
- Na uspešnost odkrivanja bukanja vpliva poznavanje znakov bukanja, vestnost in potrpežljivost pri odkrivanju bukanja, in sicer tudi ob delovnih konicah ali pomanjkanju delovne sile (npr. zaradi bolezni). Oskrbovalec si mora vzeti dovolj časa za opazovanje svinj.
- Odkrivanje bukanja 1× dnevno ne zadošča. Bukanje preverjamo zjutraj in zvečer, ali celo 3× dnevno. Pri hiperprolifičnih svinjah, pri katerih stimuliramo estrus z merjascem, se estrus skrajša in je še bolj pomembno, da se začetek estrusa pravočasno prepozna.
- V reji naj rejec s poskusom ugotovi dolžino estrusa, ki se lahko med rejami znatno razlikuje. Na osnovi dolžine estrus določi, kdaj bo svinje pripustil.
- Prve znake bukanja lahko rejec zazna že v proestrusu. V proestrusu je svinja neješča, nemirna, zaskakuje sovrstnice, kaže zanimanje za merjasca, a ne dovoli zaskoka. Sramnica je nabrekla, rdeča, vaginalni izcedek je prozoren in tekoč. Nemirnost narašča, suva sovrstnice v vime in bok, ovohava sramnice. Svinje z znaki se lahko začasno označi z barvo, da si olajšamo delo pri naslednjih pregledih.
- Ob odkrivanju bukanja in pregonitev poskrbimo, da je prisoten merjasec. Ob prisotnosti merjasca več svinj (nad 85 %) sproži privolitveni refleks, ob odsotnosti merjasca pa manj kot polovica. Manj je tudi tihega bukanja.
- Najzanesljivejši znak bukanja je sprožitev privolitvenega refleksa, ki ga pri doslednem preverjanju rejci izzovejo s preizkusom z jahanjem (slika 1.10). Dodatno pa se preverja izgled sramnice, pri kateri se opazi gubanje, pordečitev pojenjanje in vaginalna sluz postaja gosta in lepljiva (preizkus med prsti). Svinje se tudi značilno oglašajo. Znaki so izrazitejši ob prisotnosti merjasca.
- Pomanjkanje svetlobe, agresivnost ljudi ali drugih svinj, bolečine (nog), drseča tla so lahko vzrok za manj uspešno ugotavljanje bukanja.
- Ekstremne vremenske razmere lahko otežijo odkrivanje bukanja, in sicer primeru hudega mraza ali vročine.
- V prevelikih skupinah se lahko znaki bukanja posameznih mladic spregledajo.
1.4.5 Izvedba oploditve
Izvedba oploditve je pravzaprav prva stvar, ki jo mora rejec preveriti ob večjem številu (deležu) pregonitev. Za pripust ali osemenitev si moramo vzeti dovolj časa, na sliki 1.11 vidimo delavca, ki svinjo v skupinski uhlevitvi osemenjuje sede. Ne glede na način oploditve so za uspešnost pripusta odgovorni svinja, merjasec in rejec, a največkrat pravzaprav v obratnem vrstnem redu, kot smo jih zapisali.
Čas in izvedba oploditve
- Svinjo pripuščamo v drugi polovici estrusa. Ker je optimalni čas oploditve težko določiti, svinje pripuščamo 2-krat v estrusu, in sicer na 12 ur. Če se svinja še vedno buka, lahko pripust ponovimo tudi tretjič.
- Če je vulva umazana, jo pred osemenitvijo očistimo, saj s tem zmanjšamo možnost okužbe rodil.
- Pripustimo le svinje z izrazitim privolitvenim refleksom.
- Svinj nikoli ne osemenjujemo med krmljenjem.
- Ob naravnem pripustu naj rejec opazuje zaskok in kopulacijo. Tako bo lahko uporabi drugega merjasca v primeru, da merjasec nima libida.
- Prav tako naj bo merjasec prisoten ob osemenjevanju, da sproži privolitveni refleks.
- Svinjo pripustimo, ko sproži privolitveni refleks, saj se ob tem lažje pravilno vstavi kateter. Za osemenitev si vzamemo čas (okrog 15 min. na svinjo), iztok semena iz doze naj bi bil počasen. Po opravljeni osemenitvi opazujemo, če je bila aplikacija semena uspešna ali morda seme izteka.
- Preobilno krmljenje v prvih 72 urah po pripustu lahko zmanjša količino progesterona - hormona, ki je pomemben za vzdrževanje brejosti.
1.4.6 Vpliv stresa na uspešnost oploditve
Stres ob in po pripustu lahko negativno vpliva na uspešnost oploditve. Stres je lahko povezan z vročinskim stresom, preobilnim krmljenjem, preseljevanjem, mešanjem, prenaseljenostjo, prisotnostjo mikroorganizmov, pomanjkanjem vitaminov.
Preventivni ukrepi za zmanjšanje stresa ob pripustu
- Ko je v hlevu in zunaj vroče, se pripušča v hladnejšem delu dneva. V pripustišču naj bo hladno.
- Stres (npr. vročinski) v prvih 10 do 12 dneh po pripustu lahko povzroči neuspešno ugnezditev zarodkov in s tem neredno pregonitev.
- Kakršnikoli stres po osemenitvi je lahko vzrok za redno pregonitev svinje. V prvih 30 min po osemenitvi stres blokira oksitocin, ki je odgovoren za transport semenčic, kar lahko zmanjša oploditev jajčec.
- Premiki ali mešanje svinj po pripustu zmanjša uspešnost pripustov. V naši reji smo že opazili mešanje odstavljenih svinj z brejimi svinjami, kar je velik stres za breje svinje, saj prihaja do mešanja, agresivnosti pri vzpostavljanju hierarhičnega reda in nemira zaradi spolne aktivnosti.
- Pri skupinski uhlevitvi se je potrebno izogniti prenaseljenosti, ki povzroča stres. Na svinjo naj se dodeli vsaj 2,7 neovirane talne površine, v arenah pa priporočajo celo 7 površine na svinjo (slika 1.12).
- V krmi za pripuščene svinje je potrebno zagotoviti ustrezno količino vitaminov.
- Pregonitve so lahko posledica mikotoksinov, zato je potrebno kontaminirani krmi dodajati vezalce.

Vodenje dokumentacije
ne bo povečalo uspešnosti opravljene oploditve, daje pa osnovo za ukrepanje ob morebitnih pregonitvah in presoji kakovosti svinje ali merjasca.
- Sproti si zapišemo datum pripusta, svinjo in merjasca, najbolje na kartico svinje. Rejci naj bi pri presoji rezultatov in odločanju uporabljali računalniške aplikacije, da se pri presoji ne izpusti pomembna informacija. Za presojo uspešnosti oploditev so pomembni tudi zapisi drugih dogodkov, in sicer prasitev, odstavitev, izločitev in odbire oz. nakupa plemenskega podmladka.
- Pri osemenitvi je pomembno, da rejci podatke o pripustih in izidih posredujejo rejski organizaciji, da spremlja rezultate po merjascih na osemenjevalnih središčih. Za presojo kakovosti plemenjaka je potrebno veliko podatkov v kratkem času iz čim več rej.
1.4.7 Ugotavljanje brejosti
Ugotavljanje brejosti mora postati redno opravilo v vsaki reji prašičev, ki je tržno usmerjena. Ob tem ne zadošča le subjektivno iskanje pregonitev, še zlasti ne v čredah, kjer je veliko zakasnelih in poznih pregonitev. Večji rejci se naj oskrbijo z enim od ultrazvočnih instrumentom za preverjanje brejosti. Na razpolago je več instrumentov, med njimi so tudi cenejše izvedbe, ki pa zadoščajo osnovnemu namenu. Rejec si olajša delo, če uvede večtedenski proizvodni ritem in tako uvrsti pregled na brejost
Obstaja več metod ugotavljanja brejosti (, 1997). Za prakso je na začetku brejosti primerna subjektivna metoda po znakih na spolovilu in spremembah v obnašanju svinje ter vse instrumentalne metode na osnovi ultrazvoka. Laboratorijske metode za prakso niso uporabne, ker so rezultati znani pozno, hkrati pa so drage.
Praktični nasveti za preverjanje brejosti
- Od pripusta do 21. dne po pripustu se vzdržuje bližnji vsakodnevni kontakt z merjascem. Zagotovimo tudi izpostavljenost feromonom merjasca skozi celotno brejost.
- Dnevno se preverja morebitni pojav estrusa, zlasti med 18 in 22 dnem po pripustu. Če ni estrusa bi naj to pomenilo, da je svinja breja. Preverjanje bukanja se naj ohrani skozi celotno brejost.
- Vsakodnevno se opazuje sramnico in preverja lepljivost izcedka med 14. in 21. dnem po pripustu. Kasneje se opazuje, če je morda svinja zvrgla.
- Priporoča se pregled na brejost z ultrazvokom (slika 1.13). Obstajajo različni instrumenti za preverjanje brejosti. Pri uporabi sledimo navodilom. Če je le mogoče, si omislimo instrument, s katerim lahko preverjamo brejost tudi okrog 21. dnem po pripustu.
- Svinje se med 28. in 35. dnem po pripustu preveri z Döpplerjevim testom. Pri pozitivnem rezultatov ostane svinja v skupini, pri negativnem jo vrnemo v pripustišče, kjer je izpostavljena merjascu in na opazovanju.
- V primeru nejasnega rezultata, se ponovi test čez 7 dni.
- Pregled z Döpplerjevim testom se ponovi med 40. in 47. dnem. Ravnamo enako kot pri prvem testu.
- Če ima rejec nameščeno elektronsko napravo za preverjanje ponovnih bukanj, mora pravočasno ukrepati. Svinjo mora iz skupine izseliti in sprejeti odločitev za ponovni pripust ali izločitev.
- Ob pričakovanih terminih estrusa po neuspešnem pripustu se preverja, če se je svinja pregonila. Pri preverjanju naj bo vedno prisoten merjasec, ki se ga po opravljenem delu odstrani.
- Proti koncu brejosti (od 80. dne brejosti dalje) se opazuje povečanje trebuha, seskov in mlečne vene.
- Subjektivno opazovanje vulve in obnašanja svinje ob prisotnosti merjasca je nepogrešljiva metoda preverjanja brejosti oziroma iskanja pregonitev, še posebej med 17. in 24. dnem po pripustu. Učinkovitost je odvisna od kakovosti opazovanj in prepoznavanje znakov bukanja. Je pa časovno dokaj potratna in otežena zlasti pri skupinski uhlevitvi, a omogoča takojšnjo ponovno oploditev svinje. Z dobrim opazovanjem se lahko najde veliko večino nebrejih svinj in s tem skrajša povprečno dobo od pripusta do pregonitve na minimum. Napačen pozitivni rezultat je mogoč pri navidezni brejosti nebrejih - nepregonjenih svinj, v velikih skupinah svinj, ob neprekinjeni prisotnosti merjasca in neizkušenosti osebja. V zadnji tretjini brejosti pri svinji najprej zaznamo povečevanje trebuha, kasneje pa spremembe na vimenu. Ker se ti znaki pojavijo v pozni brejosti, so za potrjevanje brejosti ali iskanje nebrejih svinj manj pomembni.
- Amplitudni ultrazvočni instrumenti (A-način) delujejo na principu zaznavanja plodovnice in oddajo zvočni ali svetlobni signal. Pri brejih svinjah se v maternici pojavijo mehurčki s plodovnico zaradi razvijajočih se zarodkov. Zanesljivost rezultatov je časovno omejena, in sicer med med 28. in 80. dnem po pripustu, ko zanesljivost znaša tudi 95 %. V preostalem času izgubi občutljivost. Pred 28. dnem je prisotnih še premalo plodovnice, po 80. dnevu pa so prav zarodki tisti, ki motijo zaznavnost, ker se zaradi velikosti zarodkov relativno zmanjša vsebnost tekočin. Najpogostejša napaka je, če se z instrumentom zazna tekočine v polnem mehurju, kadar se zgreši pozicijo maternice. Pri svinjah z navidezno brejostjo (nebreje - nepregonjene svinje), s patološkimi (npr. z okužbo maternice) ali okoliškimi (npr. izpostavljenost mikotoksinom) vzroki se lahko v maternici nabirajo tekočine, ki dajejo napačen rezultat. Instrumenti iz te skupine so najcenejši, zato dosegljivi tudi manjšim rejcem in so tudi enostavni za uporabo. Preverjanje brejostjo z A-načinom instrumentom je hitro in zahteva manj kot 0,5 min na svinjo, izvedba pa je enostavna, če so svinje zaprte na stojiščih.
- Döpplerjev ultrazvočni instrument je bolj zanesljiv (nad 95 %) in se lahko uporablja od 29. dne brejosti do prasitve. Opremljen je s slušalkami, oddajajoči signali pa zaznajo utripanje uterine arterije. Pri brejih svinjah se utrip praktično podvoji in je podoben srčnemu utripu zarodka. Instrument zazna tudi utrip popkovine, razlikujejo pa se po zvoku. Pred 29. dnem brejosti je zanesljivost manjša, in sicer med 70 in 85 %, kar pa je bistveno bolje kot pri A-način instrumentih v zgodnji fazi brejosti. Je najpogosteje uporabljena metoda v praksi. Zvočni signal nastane zaradi sprememb v pretoku krvi velikih arterij, ki skrbijo za prekrvavitev maternice. Prav tako se zazna gibanje zarodkov, placente in utripanje srca zarodkov. Okužba maternice, absorbcija zarodkov ali zgodnji estrus lahko da napačen pozitiven rezultat. Neizkušena oseba lahko rezultate tudi napačno interpretira.
- Biopsija vaginalne sluznice - s specialnim instrumentom se odvzame majhen košček vaginalne sluznice. Odvzeto tkivo se v vzorčni posodici s konzervansom pošlje v histološki laboratorij. Postopek je dolgotrajen, drag in za prakso neprimeren.
- Analiza krvi se lahko izvaja od 22. dne po pripustu. Kri se odvzame iz ušesne vene in kasneje analizira ne hormone brejosti. Je zamudna metoda, draga in manj uporabljena. Razvijajo metodo, s katero bi potrdili brejost na vzorcu blata, a ni še uporabna za prakso.
- Ultrazvočni skener (B-način) je instrument za ugotavljanje brejosti. Je zelo zanesljiv, a dražji instrument, zato je primeren za velike reje, veterinarje ali strokovne delavce. Instrument ponuja dvodimenzionalno sliko, kjer so v začetku brejosti plodovne tekočine prikazane kot temne kroge, čvrsta tkiva, kot so kosti in mišice, pa so zaznavne kot sive lise, kadar je svinja breja. Če svinja ni breja, se na ekranu prikaže le siva površina brez temnih lis. V pozni brejosti je na sliki zaznati tudi utripanje srca in skelete razvijajočih se zarodkov. Metodo se lahko uporabi že na 21. dan in je v poskusnih pogojih zanesljiva že 96 %, v praksi pa nekje 93 %, pred 21. dnem po pripustu je zanesljivost metode zmanjšana na 70 %. Med 17. in 28. dnem se količina tekočin v maternici poveča za 70×. Prav manjša količiva tekočin je vzrok, da se slabo loči breje od nebrejih svinj. S skenerjem se lahko razčisti večino napačno določenih izidov pri prej omenjenih tipih ultrazvočnih instrumentov, saj se na ekranu vidijo zarodki. Največ napačnih izidov je zaznanih pri pregledih v prvih treh tednih po pripustu.
|
Dni po prip.
|
Znaki
|
Izid in ukrepi
|
||
|
2
|
-
|
15
|
Estrus. Svinja ni breja.
|
Ciste na ovarijih. Izločitev.
|
|
1
|
-
|
18
|
Ni možno potrditi brejosti.
|
Svinja je ali pa ni breja.
|
|
18
|
-
|
22
|
Svinja se ne bukajo. Metoda
|
Svinja je breja.
|
|
2 in 3 dajo negativni izid.
|
||||
|
23
|
-
|
38
|
Svinja se ponovno buka.
|
Svinje niso breje.
|
|
Metode 2, 3 in 4 dajo
|
Smrtnost embrijev med
|
|||
|
pozitiven in negativen izidi
|
12. in 18. dnem brejosti
|
|||
|
28
|
-
|
35
|
Svinja se ni bukala. Metode
|
Svinja je breja.
|
|
2, 3 in 4 dajo pozitiven izid.
|
||||
|
30
|
-
|
110
|
Svinja se ni bukala.
|
Zarodki propadejo med 15.
|
|
Metode 2, 3 in 5 dajo lahko
|
in 35. dnem brejosti. Napačni
|
|||
|
pozitiven ali negativen izid.
|
izidi zaradi izgube zarodkov.
|
|||
1.4.8 Izločanje svinj zaradi plodnostnih motenj
Z izločanjem svinj zaradi plodnostnih motenj in slabe plodnosti se lahko izboljša gospodarnost reje, tako zaradi boljše uspešnosti oploditve, večjih gnezd kot manjšega števila krmnih dni. V rejah, ki vzrejajo plemenski podmladek, pa se na ta način tudi izvaja selekcija na boljšo plodnost. Morda ima rejec zaradi tega v začetnem obdobju nekaj več izločitev in mora načrtovati zadostno število mladic. Ob dobrem delu pa se lahko gospodarnost izboljša, saj z dobro presojo rejec lahko izloči svinje, ki mu sicer dolgo ostajajo v čredi s slabo prirejo ali celo brez prireje. Pri poznih ali večkratnih pregonitvah se lahko zelo podaljša doba med prasitvama, pri svinjah, ki jih rejec na koncu izloči, pa je doba od odbire ali zadnje prasitve do izločitve lahko celo daljša od pol leta. Rejec je pri izločevanju nekoliko manj strog, če je vzrok za slabe rezultate njegovo delovanje (krma, higiena, zdravstveno stanje). Za izboljšanje rezultatov bo moral najprej in hitro prepoznati ter odpraviti vzročne probleme.
Izločanje svinj ob in po pripustu
- zaradi starosti, slabe plodnosti, slabe kondicije, problemov z nogami, s slabim vimenom in drugimi problemi pri funkcionalnih lastnostih zunanjosti, ki se jih ne da sanirati, po pregledu pred odstavitvijo,
- zaradi pojava bukanja med 7. in 14. dnem po odstavitvi,
- zaradi poznega ali celo izostanka bukanja - dolgega interim obdobja,
- zaradi večkratnih pregonitev v enem reprodukcijskem ciklusu,
- zaradi poznih pregonitev po 45. dnevu po pripustu,
- zaradi negativnega izida (ali dveh) pri pregledu na brejost z ultrazvočnim instrumentom, če se svinja ne buka ponovno,
- ob nerednih pregonitvah med 24. in 38. dnem po pripustu,
- zaradi več ponavljajočih pregonitev v več reprodukcijskih ciklusih,
- tudi ob nekaterih rednih pregonitvah npr. pri mladicah, pri svinjah z manj izraziti znaki bukanja.
1.4.9 Zdravstveno stanje črede
Zdravstveno stanje se pravzaprav začne in konča s preventivnimi biovarnostnimi ukrepi. Ko se čreda povečuje, postaja vedno bolj občutljiva za težave ob gospodarskih nalezljivih boleznih. Bolezen se prenaša iz starejših na mlajše živali in tako bolezen v reji kroži. Kroženje bolezni lahko zmanjšamo z izvajanjem notranje biovarnosti. Med ukrepe sodita in tako so npr. posamezni rejci celo eliminirali PRRS v čredah. Vsekakor je lahko širjenje bolezni v čredi odvisna od vrste povzročitelja in njegove kužnosti, zato je potrebno skrbeti, da je čreda čimbolj zdrava. Obvezen pa je tudi posvet z veterinarjem, s katerim načrtujeta preventivne ukrepe, potrebno zdravljenje in sanacijo
Bolezni, ki povzročajo redne pregonitve, kakor tudi pregonitve kasneje, so infekcije rodil, leptospiroza, pljučnice, parvo virus, cirko virus, PRRS virus, prašičja gripa, akutne kužne bolezni prebavil in druga bolezenska stanja svinje in merjasca. Bolezni s povišano telesno temperaturo lahko sprožijo abortus in pozno pregonitev.
Zdravstveno stanje črede in posameznih plemenskih prašičev
- Z zunanjimi in notranjimi biovarnostnimi ukrepi naj rejec vzdržuje visok zdravstveni nivo tudi v reji za prirejo pujskov za pitanje.
- Večja je verjetnost pregonitev v primeru prisotnosti nekaterih virusnih in bakterijskih kužnih bolezni v reji, kot npr. parvoviroza, PRRS, Aujetszky, klasična prašičja kuga, virusna prašičja gripa, bruceloza, leptospiroza, salmoneloza ...
- V primeru okužbe je možno izvesti tudi eliminacijo nekaterih bolezni. Rejec naj se o možnostih posvetuje z izbranim veterinarjem in svetovalcem. V manjših rejah je morda najugodnejša kar depopulacija reje, sanacija hlevov in ponovna naselitev zdravih prašičev.
- Pri brejih svinjah s povišano telesno temperaturo je povečana verjetnost abortusa.
- Pri merjascih s povišano telesno temperaturo je lahko prizadeta spermatogeneza za daljše obdobje.
- Rejec lahko plemensko čredo cepi. Cepljenja opravlja redno, dosledno in po načrtu, ki ga dogovori z izbranim veterinarjem v preventivnem programu. Pri oskrbi mladic iz druge reje, naj se s prodajalcem dogovori o vrsti in terminu cepljenja.
- Plemensko čredo se tretira proti zunanjim in notranjim parazitom, če je to potrebno.
- Redno se izvaja deratizacijo, dezinsekcijo in dezinfekcijo.
- Dobro zdravstveno stanje prašičev je odvisno od higienskih razmer v reji in kakovosti zraka.
Nebreje - nepregonjene svinje so svinje, ki kažejo fiziološke znake in vrste obnašanja, značilne za breje svinje, a so brez zarodkov. V teh primerih je bila brejost prepoznana med 10. in 15. dnem po uspešnem pripustu, vsi zarodki pa so bili absorbirani pred kalcifikacijo skeleta plodov pri 35. do 40. dnem brejosti. Svinja je anestrična dolgo obdobje, pogosto tudi 115 dni. Takšne svinje lahko do določene mere celo razvijejo vime, a ne prasijo. Pravočasno prepoznava in izločitev teh svinj iz črede je pomembna za zmanjšanje neproduktivnih faz in stroškov prireje. Nebreje - nepregonjene svinje lahko prepoznamo z metodami z uporabo ultrazvoka.
Tudi mikotoksini imajo škodljiv učinek na svinje, saj povzročajo ohranitev rumenih teles, s čimer se prepreči cikličnost in povzroči nebreje - nepregonjene svinje. Po drugi strani pa lahko povzroči tudi stalno izražanje estrusa in neplodnost. Zaužiti mikotoksini pred pripustom učinkujejo podobno kot estradiol-17β. Če so mikotoksinom izpostavljene breje svinje, bodo zvrgle ali skotile gnezda z velikim deležem mrtvih in črnih pujskov.
1.5 Vpliv plemenskega merjasca na uspešnost pripusta
Na uspešnost oz. neuspešnost pripustov lahko vpliva tudi merjasec. Slabša plodnost se odraža preko pomanjkanja volje do zaskoka ali problemov s kakovostjo semena.
Merjasec je lahko neploden zaradi nesposobnosti produkcije semena, pojava nepravilnih oblih semenčic, nefunkcionalnosti spolovil, ki onemogočajo izliv semena, okužb mod ali pomožnih spolnih žlez, ki vplivajo na oploditveno sposobnost semenčic. Na pomanjkanje volje do zaskoka lahko vplivajo tako fizični kot psihološki dejavniki. Na plodnost merjascev vplivajo tudi genetski vplivi, starost, visoka telesna ali okoljska temperatura. Merjasci z napakami ali poškodbami na penisu tudi niso oploditveno sposobni. Med bolezni, ki povzročajo neplodnost ali zmanjšanje oploditvene sposobnosti, sodijo PRRS, leptospiroza, bruceloza in okužbe mikroorganizmov, ki so zlasti problematični v prepucijih, kjer se zadržuje tekočina.
Obremenitev plemenskih merjascev je pogosto vzrok večjega števila pregonitev, zato načrtno spremljamo uporabo tudi merjascev v naravnem pripustu. Na osemenjevalnih centrih imajo plan odvzema semena po merjascih, od katerega praktično ne odstopajo. Če ima rejec več pripustov na dan, naj svinje osemeni ali pa si omisli več merjascev. V Sloveniji nimamo dovoljenega odvzema in priprave semena na kmetijah. Uporaba svežega semena merjascev brez uporabe razredčevalca semena ima za posledico slabšo plodnost, kar se kaže tako v povečanem deležu neuspešnih pripustov kot v manjši velikosti gnezda.
Vpliv merjasca na uspešnost pripusta
- Merjasec je lahko začasno ali trajno neploden. Slaba plodnost merjasca se najprej opazi po velikem deležu rednih pregonitev. Zelo pomembno je, da rejec dovolj zgodaj ugotovi, da je merjasec neploden.
- Neplodne merjasce in merjasce s slabo plodnostjo se čim prej izloči in zamenja. Zlasti za mladega merjasca je pomembno, da ga ne vključimo prezgodaj v harem s starimi svinjami.
- Ob visokih temperaturah je plodnost merjascev slabša. Merjasci naj bodo uhlevljeni, kjer je možno vzdrževati nižje temperature. Termonevtralna cona za plemenske merjasce je pod 23 °C. Pri dostopu na izpust ali prostor je potrebno zagotoviti senco. Za hlajenje lahko uporabimo rosenje, kalužo ali drug način hlajenja. Prav tako se svinje pripušča ali osemenjuje v hladnejšem delu dneva.
- Tla v prostoru, namenjenemu za naravni pripust ali odvzemu semena, ne smejo biti drseča.
- Pri pripustih ali odvzemih semena poskrbimo za higieno, zlasti spolovil.
- Merjascem redno preverjamo zdravje in fizično kondicijo. Vročina merjasca lahko vpliva na kakovost semena naslednjih 5 tednov.
- Pri svinjah vzdržujemo kontakt z merjascem vsaj prvih 6 tednov brejosti, da pravočasno odkrijemo pregonitve. Tudi pri elektronskem beleženju zanimanja za merjasca mora rejec pregonjeno svinjo identificirati in pravočasno ukrepati.
- Svinjo pričnemo pripuščati šele 12 do 24 ur po začetku estrusa, pripust ponovimo čez 24 ur.
1.5.1 Merjasci v naravnem pripustu
Naravni pripust je veljal za bolj uspešen način oploditve, a pri osemenjevanju je bil narejen precejšen napredek in uspešnost oploditve ni več slabša. Pri naravnem pripustu nimamo pregleda nad kakovostjo semena razen pri načrtovanem pregledu. Pogoste napake pri naravnem pripustu so naslednje.
Vloga merjasca pri naravnem pripustu
- Veljajo vsi vzroki ...
- Pri naravnem pripustu se ne sme merjasca prekomerno uporabljati. Med skoki pri naravnem pripustu naj preteče vsaj 24 ur. Mlade merjasce pričnemo uporabljati šele od 7 meseca starosti dalje, saj je pri mladih merjascih kakovost semena slabša. Pri mlajših merjascih sprva pripuščamo poredko, število skokov postopoma povečujemo, od 9 do 12 mesecev starosti ga uporabimo samo 1-krat na teden. Prekomerna uporaba merjasca je lahko vzrok za povečano število pregonitev.
- Pri naravnem pripustu poskrbimo, da je masa merjasca primerna za maso svinje in mladice.
- Merjasec mora ostati v plemenski kondiciji: tako debeli kot suhi merjasci imajo lahko težave ob zaskoku.
- Pripust se izvede prezgodaj, ko svinja še ni v estrusu, ali prepozno, in sicer v postestrusu.
- Visoke temperature v okolju zmanjšujejo oploditveno sposobnost merjascev.
- Rejec mora naravni pripust opazovati. Zelo priporočljivo je, da oceni libido merjasca in kakovost izvedene paritve. Ob prisotnosti rejec lahko ugotovi, če ni prišlo do zaskoka ali kopulacije.
- Rejci morajo redno spremljati pojavnost pregonitev po pripustu, saj je nenadno povečanje pregonitev pravzaprav prvi opozorilni znak za slabo plodnost merjasca v naravnem pripustu. Prvi rezultati so lahko znani že po treh tednih, a za presojo naj bi imeli na razpolago izide pri nekaj deset pripustih. Tudi presoja velikosti gnezda ob rojstvu in izgube pujskov se uporablja za presojo plodnosti merjasca, a ti rezultati so v manjših čredah znani praktično šele čez pol leta.
- Pri haremskem pripustu je lahko merjasec „preobremenjen“, četudi število bukajočih se svinj
- Poškodbe nog, predolgi parklji lahko povzročajo težave pri zaskoku in kopulaciji.
1.5.2 Vpliv merjasca na uspešnost osemenitev
Osemenjevanje je vse pogostejši način oplojevanja svinj. Rejci imajo možnost, da si z opravljenim izpitom pridobijo pravico osemenjevati v lastni reji. Tako lahko rejci osemenijo svinje v bolj optimalnem času, izvedejo dve osemenitvi v času estrusa. Priporočljivo je, da rejec pripuste sinhronizira, saj lahko naroči več doz hkrati. Rejci pogosto težave pripisujejo kakovosti semena, a najprej velja preveriti ravnanje s semenom in postopki osemenitve.
Možne težave pri osemenjevanju
- Kakovost pripravljenega merjaščevega semena se preverja s pregledom vsakega ejakulata in z rezultati uspešnosti pripustov.
- Kakovost semena pada tudi s staranjem doze. Seme se uporablja do roka uporabe, a mora biti primerno hranjeno. Ves čas, in sicer od priprave doz, transporta in do osemenitve, mora biti merjaščevo seme shranjeno na 17 °C.
- Bolezni ali vročina merjasca lahko vplivajo na kakovost semena.
- Spremljamo pogostnost pregonitev po merjascih, saj je lahko merjasec stalno ali začasno neploden. Še posebej smo pozorni ob in po vročinskih valovih.
- Če ima rejec slabe rezultate pri osemenjevanju, mora najprej preveriti postopke ravnanja s semenom od prevzema do uporabe, same osemenitve.
- Na kmetijah v Sloveniji ni dovoljen odvzem semena. Pri razredčevanju se morajo uporabiti pripravljeni razredčevalci, ki na slovenskem trgu niso dostopni. Samo razdeljevanje svežega ejakulata na več doz brez sterilne priprave in redčenja je lahko vzrok za neuspešne oploditve.
- Rejci, ki vzrejajo pujske samo za pitanje, lahko uporabljajo mešano seme - seme več merjascev istega genotipa. S tem se poveča uspešnost pripustov in poveča velikost gnezda za približno pol pujska na gnezdo.
1.6 Ukrepi za zmanjšanje nerednih pregonitev
Neredne pregonitve so pregonitve po zgodnji embrionalni smrtnosti in neuspešni ugnezditvi zarodkov, kar je pogosto posledica slabših higienskih razmer, stresa, morebitnih okužb rodil ob pripustu, prisotnosti kužnih bolezni, premajhnega števila oplojenih jajčec in veliki zgodnji smrtnosti embrijev. Dokaj pogost primer zgodnje embrionalne smrtnosti je v primeru, ko je na 14. dan brejosti prisotnih majhno število embrijev (verjetno manj kot 5), postopoma propadejo, se absorbirajo in svinja se pregoni običajno med 23. do 36. dnem po pripustu, lahko pa tudi kasneje. Kadar je v gnezdu rojenih le nekaj pujskov (manj kot 5) in ni v gnezdu mumificiranih (črnih) pujskov, so verjetno težave nastopile med 14. in 30. dnem brejosti. Mumificirani pujski se pojavijo pri smrti zarodkov po 35. dnevu brejosti. Prav tako lahko večjo smrtnost embrijev povzroči stres med 2. in 21. dnem po pripustu.
Ukrepi za zmanjšanje nerednih pregonitev
- Kot prvi ukrep se rejcem priporoča, da vsakodnevno preverjajo pregonitve, da se zmanjša število zakasnelih ali poznih pregonitev.
- Za zmanjšanje nerednih pregonitev najprej preverimo vzroke in izvedemo ukrepe, ki smo jih omenjali pri rednih pregonitvah.
- Svinj ne premikamo in ne mešamo v zgodnji brejosti, nikakor ne prvih 35 dni po pripustu.
- V statične skupine uvrstimo svinje, ki so čimbolj izenačene po masi, kondiciji in stadiju brejosti.
- Pri dinamičnih skupinah pred vključitvijo nove skupine, to skupino najprej oblikujemo, združimo in vključimo v obstoječo dinamično skupino. V manjši skupini, ki jo vključujemo, morajo biti najmanj 3 svinje.
- Če so presušene in pripuščene svinje uhlevljene skupinsko, naj bi bile v skupini le svinje istega genotipa.
- Zagotoviti je potrebno dovolj prostora za ležanje in krmljenje, da se zmanjša agresija med svinjami v skupini.
- Rejec poskrbi, da svinje razvijejo dober imunski sistem s prekuževanjem (aklimatizacijo) mladic ob vključevanju v plemensko čredo ali s cepljenjem. Odporne svinje bodo manj pogosto zbolele.
1.7 Ukrepi za zmanjšanje zakasnelih in poznih pregonitev
Med kmečkimi rejami v kontroli smo ugotovili, da imajo nekatere med njimi nenavadno večje število zakasnelih in poznih pregonitev. Razdelili bi jih lahko v tri skupine, in sicer zakasnele redne pregonitve, zakasnele neredne pregonitve in pregonitve po abortusu.
Zakasnele redne pregonitve, ki se pojavljajo na mnogokratnik dolžine spolnega ciklusa, 3 dni prej in 2 dni kasneje, so najverjetneje posledica neuspešne oploditve in so se zelo verjetno ponovno bukale okrog 21. dne po pripustu. Vzrok za spregledano bukanje je lahko površno opazovanje živali in odsotnost merjasca pri ugotavljanju pregonitev, kar je težava na strani rejca, lahko pa so to svinje, ki slabo izražajo znake bukanja, kar pa je zagotovo problem na strani svinje, če je pri odkrivanju prisoten merjasec.
Vzroki za zakasnele neredne pregonitve so podobni kot pri zakasnelih rednih pregonitvah. Razlika je le v tem, da se pojavijo izven rednih terminov. Reje, kjer so pogoste zakasnele neredne pregonitve, se morajo težav lotiti tako, da preverjajo pregonitve tudi med 23. in 38. dnem po pripustu in poskušajo odpraviti težave, ki neredne pregonitve povzročajo.
Pozne pregonitve so tudi lahko posledica neopaženih abortusov, ki jih rejec lahko vzdržuje na minimumu z dobrim zdravstvenim statusom reje, z doslednim izvajanjem biovarnostnih ukrepov, skrbi za dobro imunsko zaščito, preprečevanjem stresa pri brejih svinjah in preprečevanjem agresije med svinjami.
Ukrepi za zmanjšanje zakasnelih in poznih pregonitev
- Rejci morajo bolj natančno preverjati pregonitve ob pričakovanem terminu prvega estrusa po neuspešnem pripustu in tudi kasneje.
- Rejcem se priporoča uporaba merjasca za ugotavljanje pregonitev.
- Rejci naj med redna rejska opravila vključijo pregled na brejost z ultrazvokom.
- Brejim svinjam naj se zagotovi večje neovirane talne površine, dodatne napajalnike in material za zaposlitev. Pri uporabi avtomatskih krmilnih postaj je dobro predvideti manj svinj na eno enoto, kot je zapisano v tehničnih priporočilih izdelovalca.
- Rejci naj se izogibajo vsem hrupnim opravilom ob hlevu s svinjami (npr. pokanje petard, ognjemeti).
- V dinamičnih skupinah naj uhlevijo le en genotip svinj, zagotovijo material za zaposlitev, uredijo prepreke, ki omogočajo napadenim svinjam umik. Vključujoča skupina naj bi štela najmanj 3 svinje, ki ob vključitvi že oblikujejo stabilno skupino.
- Pri statičnih skupinah ostaja skupina enaka ob naselitve do preselitve v prasilišče, z izjemo poginulih, poškodovanih, pregonjenih in izločenih svinj. Nikoli se ne dodaja novih svinj. Pri statičnih skupinah je dobro imeti ločena stojišča ob koritu in zagotoviti večje površine, zlasti v manjših skupinah.
- Svinje, ki se tiho bukajo, se pozno pregonijo, praviloma izločimo.
1.8 Zaključek
Kar za polovico rej v kontroli prireje lahko rečemo, da imajo preveč pregonitev in pregonitve v povprečju pozno odkrijejo. K zmanjšanju pregonitev v prvi vrsti pomaga priprava svinj na pripust, odkrivanje bukanja in izvedba pripusta. K uspešnost pripusta zelo pripomore uporaba merjasca za stimulacijo spolne zrelosti pri mladicah, stimulacijo estrusa pri odstavljenih svinjah, pomoč pri odkrivanju bukanja in sprožanje privolitvenega refleksa ob osemenjevanju. Pri naravnem pripustu skrbimo, da merjasec ni preobremenjen. Pregonitve pa odkrijemo prej, če uvedemo pregled na brejost z ultrazvokom in pri odkrivanju ponovnega bukanja uporabljamo merjasca. Ob vsaki pregonitvi preverimo, če pripust še gospodaren.
Viri in literatura
Eskildsen in Weber 2016 2016.Pig production Aarhus: SEGES Publishing: 304 str.
Kovač in sod., 1982 Parametri reprodukcijskega ciklusa svinj na slovenskih farmah prašičev. 1. Mere plodnosti svinj in interim obdobje. V: Poročilo za leto 1981. Raziskovalne in strokovne naloge s področja prašičerejeŽivinorejska poslovna skupnost, Ljubljana, str. 155--174.
Kovač in sod., 2023a, "Analiza plodnost svinj na kmetijah za leto 2022" (2023).
Kovač in sod., 2023b, "Plodnost svinj na farmah prašičev za leto 2022" (2023).
Marco 2020, "When are the retuns happening?" (2020).
Muirhead in Alexander, 1997,Managing pig health and the treatment of disease. A reference for the farm (Sheffield, 5M Enterprises Ltd.:610 str., 1997).
Muirhead in Alexander, 2000,A pocket guide to recognising and treating pig infertility. A companion to managing pig health and the treatment of disease (Sheffield, 5M Enterprises Ltd.:203., 2000).










